Liens web
Techniques du futur
Lien pour la programmation
Éducatif
Climatologie
Projets
Portail automatisé
Robot aspirateur
Voiture Wi-Fi
Robot sixième
Interface Web
Portail motorisé
Animations flash
Énergies
Terre et système solaire
Matériaux
Sixièmes
Énergie
Signal et information
Les matériaux
Approfondissement Math
Les mouvements : partie 1
Les mouvements : partie 2
Chimie
Logiciels
Logiciels en ligne
Téléchargement
Cinquièmes
Éclairage automatique
gestion des fichiers
réseau
comment ça tient
réparabilité
Intelligence artificielle
Troisièmes
Réseau informatique
Portail automatique
I.A. et programmation
Aspirateur robot
cm1-cm2
Objets techniques
programmation
SNT
escape game
réseaux sociaux
le web
photo numérique
données structurées
Géolocalisation
prog python
musique du jour
internet
NSI
web
cours
python
Site internet Spareka
Vidéo d'introduction
Activités_Indice_de_réparabilité
Portail
Fiche de connaissances
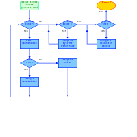
Algorigramme interactif de résolution des pannes
contact@techno12.fr